반응형

Development 117

Slack과 Jenkins 연동

Slack, https://slack.com/은 비지니스 협업 애플리케이션이다. 필자는 개발자용 채팅 애플리케이션이라고 말하기도 한다. 사실 잘 모르지만, 개발자들끼리 채팅을 할 때 유용한 기능이 많이 있어서 사용하고 있다. Jenkins, https://jenkins-ci.org/는 빌드 자동화를 위한 지속 통합 툴이라고 한다. 이 둘에 대한 자세한 설명은 블로그를 찾아보기를 권장한다. 이글의 목적은 Slack과 Jenkins의 연동, 즉 Jenkins에서 실행한 것들에 대한 결과를 Slack의 특정 채널로 보내주는 기능을 하도록 설정하는 방법이다. 필자는 Jenkins를 빌드 CI용도로 사용하고, 빌드를 시작, 성공, 실패에 대한 메시지를 Slack을 통해 보고 있다. 이를 설정하는 방법에 대해 간단..

Development 2023.04.20

Jenkins 버전 업그레이드

Jenkins 버전을 업데이트 하는 방법이다. 간단히 요약하면 1) 서비스 정지, 2) 신규 war 파일로 교체 3) 서비스 시작이다. jenkins.war 다운로드 Jenkins 홈페이지: https://jenkins-ci.org/ 에서 원하는 버전 다운로드 jenkins 중지 (설치 방법에 따라 다름, 필자는 두번째 방법을 사용함) $ service jenkins stop $ apache-tomcat-7.0.62/bin # ./shutdown.sh 기존 파일 삭제 및 신규 파일 복사 apache-tomcat-7.0.62/webapps # rm -rf jenkins.war jenkins apache-tomcat-7.0.62/webapps # cp [다운로드한 최신 jenkins.war파일] . jenk..

Development 2023.04.20

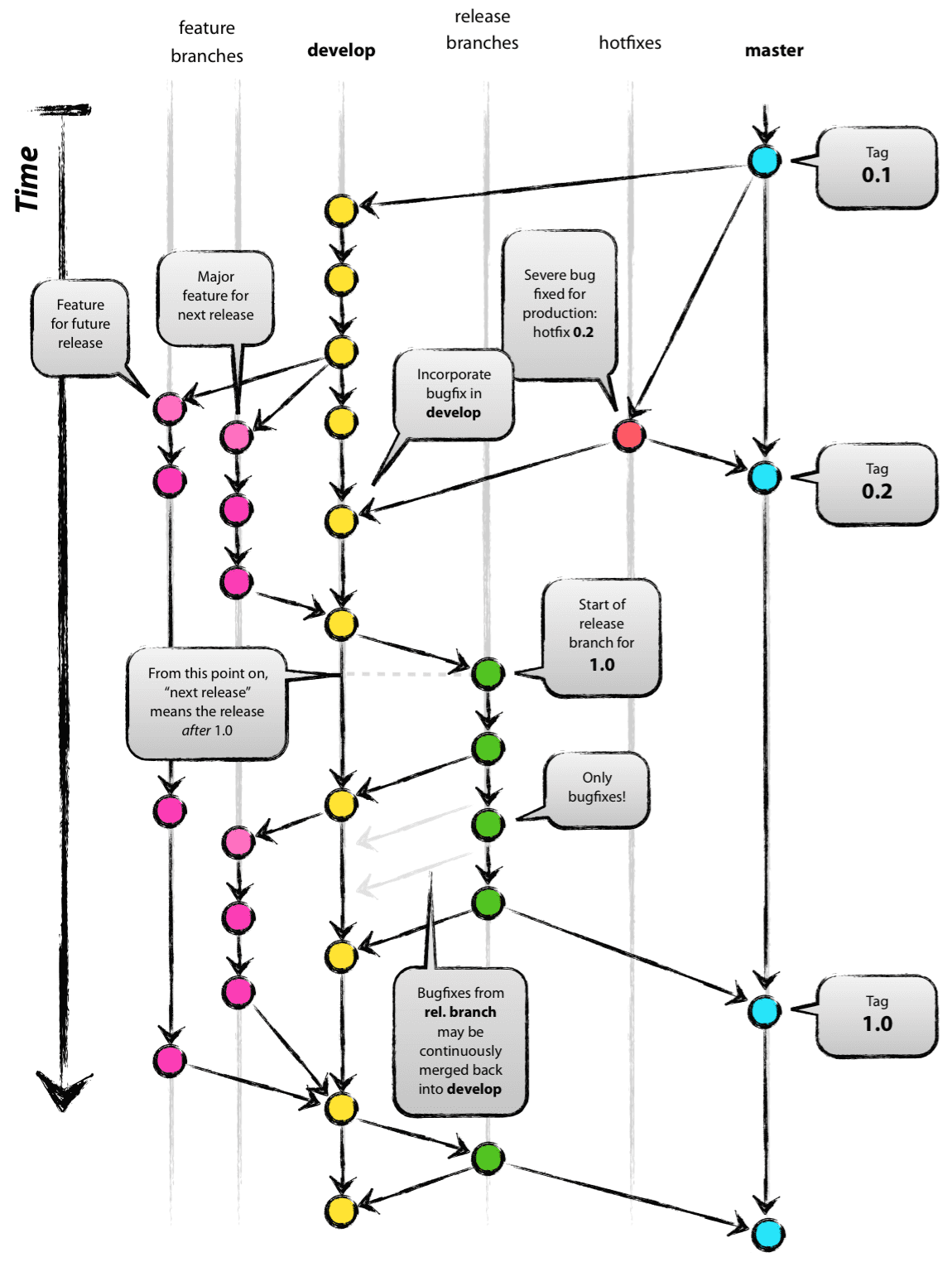
git flow (git branch 전략)

2010년 Vincent Driessen이 아래 Reference에 있는 A successful Git branching model이라는 글을 기고 하면서 널리 알려진 Git으로 개발하는 방법론이다. Reference: http://nvie.com/posts/a-successful-git-branching-model/ A successful Git branching model In this post I present a Git branching strategy for developing and releasing software as I’ve used it in many of my projects, and which has turned out to be very successful. nvie.com 표준 ..

Development 2023.04.20

Github 관련 유용한 도구 (Travis CI, Coveralls 등)

"소셜 코딩으로 이끄는 GitHub 실천기술" 이라는 책을 읽고 있는데, 여기서 나온 github 관련 유용한 도구들을 설명하고자 한다. 1. Travis CI, https://travis-ci.org/오픈 소스 커뮤니티 전용 CI를 무료로 해주는 서비스이다. github와 연동이 되어 자동으로 repository를 등록해서 CI 결과를 보여준다. Python, PHP, Javascript등의 웹 언어 및 C, C++, Java도 지원한다. Home – Travis-CI Simple YAML configs www.travis-ci.com 2. Coveralls, https://coveralls.io/코드 커버리지 리포트 서비스이다. 지원되는 언어는 Python, Ruby, Javascript/Node.j..

Development 2023.04.19

개발 보드 비교 (Raspberry Pi/Pi2, BeagleBone Black)

Reference 개발 보드에 대한 비교이다. 특히 전세계적으로 많이 쓰는 Raspberry Pi/Pi2와 BeagleBone Black에 대한 내용이다. 결론부터 말하면, 전 세계적으로 많이 사용하고 국내에 번역서도 많이 출간된 Raspberry Pi/Pi2는 Multimedia와 GUI에 특화된 임베디드 개발을 하고 싶을 때 사용하면 좋다. 임베디드 개발을 시작하는 사람에게 좋을 듯 하다. 장점: 저렴한 가격(?), 멀티미디어 가속 지원 단점: 외부 인터페이스가 많지 않음 Beaglebone은 여러 GPIO를 사용하여 다양한 액세서리 디바이스를 제어할 수 있고, 모든 HW에 관련된 문서가 공개되어 있다. 기존에 Raspberry Pi보다 장점은 하드웨어 스펙에 있었지만, Raspberry Pi2가 나..

Development 2023.04.19

Gerrit에 Label 추가하기

이 글은, 아래 그림에서 "Code-Review:"와 같이, 기본 All-Projects에 Gerrit에 Label을 추가하는 방법을 설명한다. 1. All-Projects를 받아서 config로 checkout 한다. $ git clone ssh://xxxx/All-Projects $ cd All-Projects $ git fetch origin refs/meta/config:config && git checkout config $ vi project.config 2. 추가하고 싶은 Label을 아래와 같이 적는다. 자세한 내용은 Reference를 참고하기 바란다. [label "ABI"] function = NoOp value = 0 Don't run ABI Checker value = +1 Run..

Development 2023.04.19

ELCE(Embedded Linux Conference Europe) 2015 참석 후기

작년 ELCE 2014 (독일 뒤셀도르프)에 이어 ELCE 2015 (아일랜드 더블린)에 참석했다. ELC(3월)는 봄에 미국에서 한번, 가을(10월)에 유럽에서 한번 1년에 두번 열리는 것 같다. 내년에 ELC 2016은 미국 샌디에고, ELCE 2016은 독일 베를린에서 열리게 된다. 등록은 빨리할수록 싸고, 하지만 너무 비싸다. 이번에는 최고 $1025까지 받았다. 학생들에게는 $200, 취미로 하는 사람들에게는 $300을 받았지만, 이번에는 너무 비싸서 약간 욕을 먹기도 했다. 원래 점심식사도 주는데 이번엔 안줬다 ㅠㅠ. 그리고 Google IO와 같이 선물을 크게 주는 것도 아니고, 단지 티셔츠 한장.. ㅠㅠ 이게 다다. ELCE는 가장 큰 컨퍼런스 중에 하나 일 듯 싶다. 정말 많은 사람들이 ..

Development 2023.04.19

Python Unicode 에러

Python 코딩을 하다가 아래와 같은 에러가 나타났다. 유니코드 변환 문제이다. Error: UnicodeEncodeError: 'ascii' codec can't encode character u'\xf6' in position 13: ordinal not in range(128) 구글링의 다양한 방법이 나왔지만 아래 방법으로 문제를 해결 했다. Solution import sys; reload(sys); sys.setdefaultencoding("utf8") Reference: http://mypy.pythonblogs.com/12_mypy/archive/1253_workaround_for_python_bug_ascii_codec_cant_encode_character_uxa0_in_position..

Development 2023.04.19
728x90
반응형